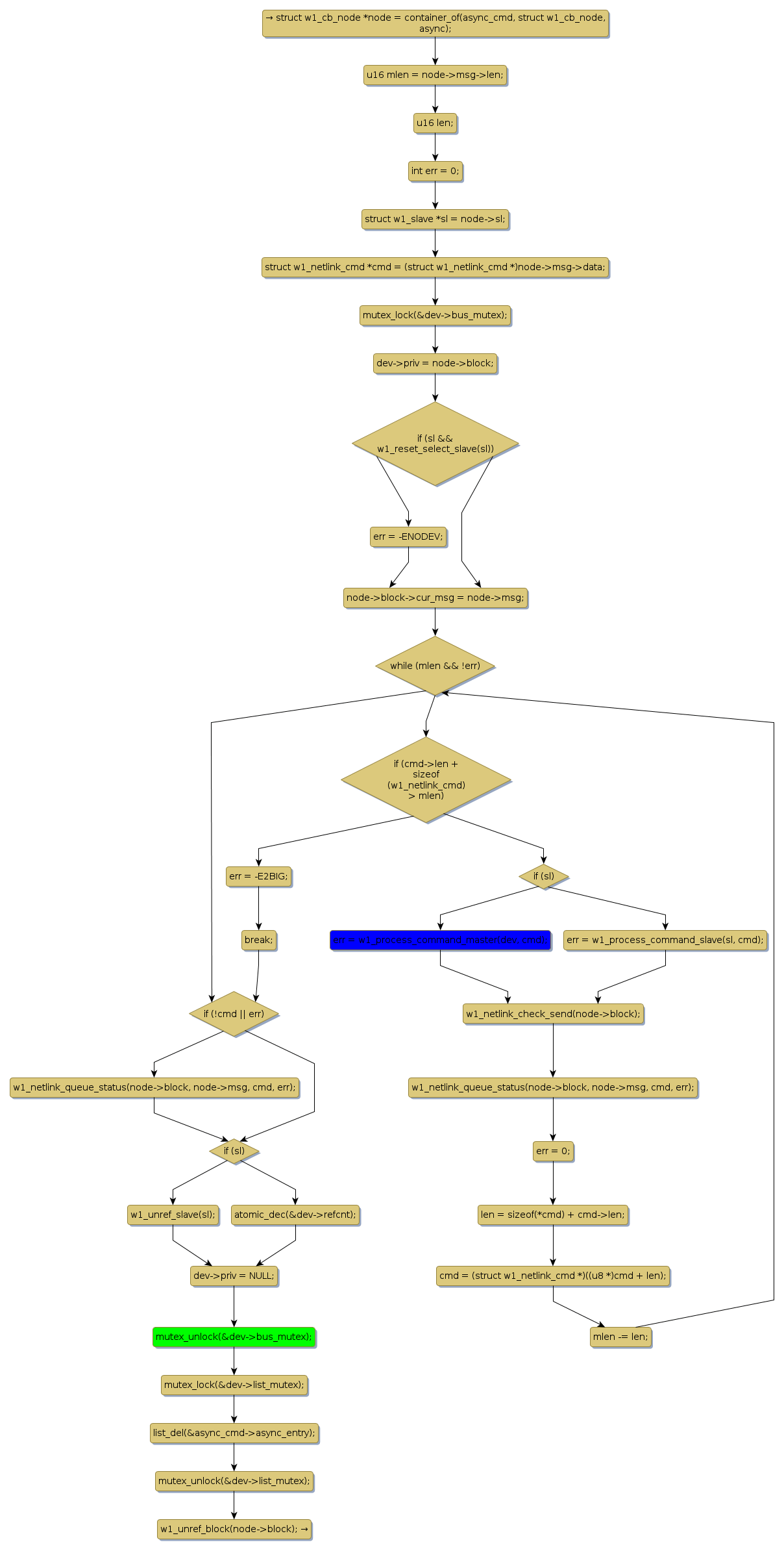
Instance Verification Kit (IVK)
mutex lock @ [10808+28+/linux-3.19-rc1/drivers/w1/w1_netlink.c]
Instance Signature: bus_mutex
|
The Matching Pair Graph:
|
|
Function Name
|
Control Flow Graph (CFG)
|
Events Flow Graph (EFG)
|
Source Correspondence
|
|
w1_process_cb
|
|
|
[12202+13+/linux-3.19-rc1/drivers/w1/w1_netlink.c]
|
|
w1_process_command_master
|
|
|
[10026+25+/linux-3.19-rc1/drivers/w1/w1_netlink.c]
|